皇冠信用网
热门标签

皇冠体育官网 _双星名人84岁创始人汪海声明断绝父子关系:控诉汪军一家三次有组织抢公章,声讨其公然背叛品牌、背叛老爹

时间:2026-01-04   阅读:1182   评论:152

皇冠信用在线注册(www.huangguan.hk)开会员号,招代理/条件好/皇冠信用网/出租/招登1登2登3地区代理2026年开年,围绕百年鞋企双星名人的控制权争夺,演变成了彻底的决裂皇冠体育官网 。

1月3日,84岁的双星名人集团创始人汪海发布声明,正式宣布与儿子汪军、儿媳徐英断绝父子及姻亲关系皇冠体育官网 。新黄河记者从接近汪海的工作人员处获悉,这封公开信确为汪海本人所发。

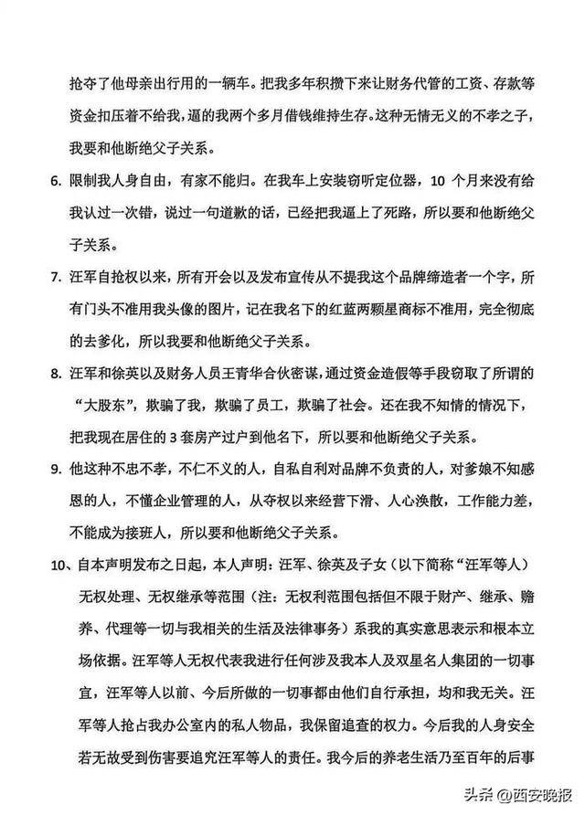
皇冠体育官网
_双星名人84岁创始人汪海声明断绝父子关系:控诉汪军一家三次有组织抢公章皇冠体育官网
,声讨其公然背叛品牌、背叛老爹

至此,父子二人彻底决裂皇冠体育官网 。这场父子反目并非突发,其核心矛盾在于控制权早已旁落。矛盾的种子埋于2022年,当时由儿媳徐英控股80%的“青岛星迈达工贸有限公司”通过增资,拿下了双星名人56.96%的股份,成为第一大股东。创始人汪海虽然名义上保留了职位,但实际上失去了对公司的绝对控制。

矛盾在2025年5月首次公开化,汪海当时曾发信指控儿孙“抢夺公章”、“逼宫”,并质疑公司在他不知情下被搬迁皇冠体育官网 。此后双方陷入长期拉锯,直到最近一个月,从报纸版面的“公章战”升级到了如今的“断绝关系”。

两份声明引爆“公章与法人”攻防战

在汪海发出“断绝关系”声明的一个月前皇冠体育官网 ,双方已在媒体上交火,核心焦点直指:谁才是公司的合法代表?哪一枚公章才有效?

2025年12月2日,儿媳徐英率先出招皇冠体育官网 。她以“双星名人董事长”及控股股东青岛星迈达的名义发布《严正声明》。徐英披露了夺权的依据:公司于当年5月20日召开董事会,决议免去了汪海的董事长及法定代表人职务,并选举她接任。

皇冠体育官网
_双星名人84岁创始人汪海声明断绝父子关系:控诉汪军一家三次有组织抢公章皇冠体育官网
,声讨其公然背叛品牌、背叛老爹

展开全文

徐英在声明中指控,汪海被免职后一直霸占营业执照,拒不配合变更登记,甚至“私自刻制”了新的公章、法人章和财务专用章皇冠体育官网 。徐英列出了这三枚“私章”的具体编号,强硬表态:汪海用这些印章签的任何文件、做的任何资产处分,公司概不承认。

仅过6天,汪海发起反击皇冠体育官网 。12月8日,他在报纸上刊登大篇幅声明,驳斥徐英的说法“完全违背事实”。汪海揪住程序痛点,指出徐英依据的“5月20日临时董事会”召集程序严重违法,既未由他这位时任董事长主持,也未取得合法授权,因此决议无效。

皇冠体育官网
_双星名人84岁创始人汪海声明断绝父子关系:控诉汪军一家三次有组织抢公章皇冠体育官网
,声讨其公然背叛品牌、背叛老爹

汪海在回应中寸步不让:“原公章一直由我妥善保管,并未遗失皇冠体育官网 。”他不仅指责徐英发布的公章作废公告没有法律效力,还要求对方三天内登报赔礼道歉,并退还被“非法占据”的公司档案、财务凭证以及被扣押的员工私人物品。

汪海透露,针对那场试图免去他职务的董事会决议,他已向青岛市黄岛区人民法院提起撤销之诉,目前案件正在审理中皇冠体育官网 。

决裂导火索:接班人身份争议与“去创始人化”

此前,双方的争执焦点还在法律程序上,但1月3日的这份声明,让矛盾完全脱离了商业范畴皇冠体育官网 。汪海在声明中列举了11条理由,“接班人国籍”被置于首位。

汪海称,获悉汪军与徐英均为美国身份皇冠体育官网 。他表示,双星名人是国企改制后的股份制企业,属于中国人的民族品牌,绝不能让“美国身份的人”接班。这一身份争议,成为他宣布断绝父子关系的底线理由。

除了国籍问题,汪海还痛斥儿子掌权后搞“去创始人化”皇冠体育官网 。据他描述,汪军在抢占办公室后喝庆功酒,甚至在员工大会上公然宣称“抢占办公场所……”,将父亲视为敌人。

皇冠体育官网
_双星名人84岁创始人汪海声明断绝父子关系:控诉汪军一家三次有组织抢公章皇冠体育官网
,声讨其公然背叛品牌、背叛老爹

在品牌运营上,汪军不仅禁止宣传中提及汪海,下令拆除门头上的汪海头像,甚至停用了登记在汪海名下的“红蓝两颗星”商标皇冠体育官网 。汪海认为,这是对品牌历史的背叛。

隐秘细节:监控、停薪与资产转移

随着决裂信公开,更多内斗细节浮出水面皇冠体育官网 。

在经济上,汪海称遭到严密封锁皇冠体育官网 。汪军控制财务后,不仅扣压了他的工资存款,还停发了身边工作人员的薪水,甚至连负责照顾其母亲(汪海妻子)的保姆工资也一并停发。汪海指控,儿子侵占了母亲200多万元的养老钱,收走其出行车辆,导致他在过去两个月里一度靠借钱维持生存。

在人身安全上,汪海透露车辆被安装了窃听定位器,导致“有家不能回”,人身自由受限皇冠体育官网 。他还指控,汪军在秘密状态下,通过资金造假窃取“大股东”地位,并将他居住的三套房产悄然过户到了自己名下。

皇冠体育官网
_双星名人84岁创始人汪海声明断绝父子关系:控诉汪军一家三次有组织抢公章皇冠体育官网
,声讨其公然背叛品牌、背叛老爹

面对亲情崩塌,汪海在声明最后祭出“杀手锏”:彻底打破“血缘接班”的传统皇冠体育官网 。他宣布将成立“双星名人品牌接班委员会”,主张“能人接班”和“职业经理人接班”。

目前,徐英一方虽在股权上占优,但随着汪海死守法定代表人身份并诉诸法律,这场围绕百年鞋企的控制权之争,短期内恐难画上句号皇冠体育官网 。

来源:新黄河客户端

上一篇:皇冠体育怎么代理 _“i茅台”连续4天秒空,茅台批发价再度跌破1499元

下一篇:皇冠官方 _强掳马杜罗后,特朗普才反应过来,自己闯下一个天大的麻烦

网友评论